邮储银行:邮政集团拟12个月内继续增持A股股份
分类一
2025年04月08日 20:20 32
admin
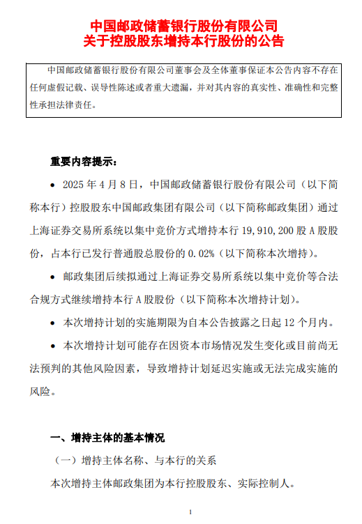
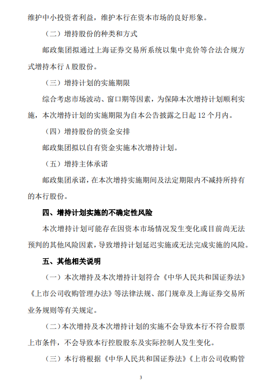
4月8日金融一线消息,邮储银行公告,控股股东邮政集团于2025年4月8日通过上海证券交易所系统以集中竞价方式增持本行1991.02万股A股股份,占本行已发行普通股总股份的0.02%。邮政集团后续拟通过上海证券交易所系统以集中竞价等合法合规方式继续增持本行A股股份。增持计划的实施期限为自本公告披露之日起12个月内。




相关文章

最新评论