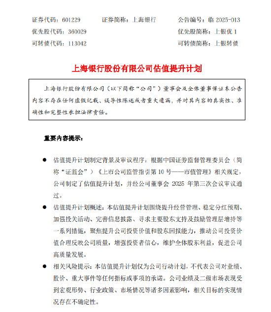
上海银行:计划未来三年每一年度现金分红比例不低于30%
分类一
2025年04月08日 15:40 29
admin
4月8日金融一线消息,上海银行发布公告称,公司坚持为股东创造价值,长期重视投资者回报,自上市以来已累计向普通股股东派发现金股利450余亿元,超过普通股融资金额的4倍。2023年度首次将现金分红比例提升至30%以上,同时为进一步提升投资者获得感,增加分红频次,实施2024年中期分红。
未来,公司将保持稳定的分红政策,给予投资者可预期的、有吸引力的分红回报。在盈利和资本充足率满足公司持续经营和长远发展要求的前提下,公司计划未来三年(2025-2027年)每一年度现金分红比例不低于30%。分红频次上,公司将适时实施一年多次分红,使投资者及时分享公司发展成果,持续提升投资者获得感。

相关文章

最新评论