并购潮下的“消失者”:万和证券
炒股就看金麒麟分析师研报,权威,专业,及时,全面,助您挖掘潜力主题机会!
来源:券业行家
并购潮下的“消失者”:万和证券
在酝酿多时之后,国信证券并购万和证券事项,有了重大进展。以近52亿的对价“卖身”,这家注册于海南,依托大湾区的全牌照综合类券商,或将加入消失的券商行列。
52亿开价
4月6日晚间,国信证券连发多份公告,披露并购万和证券进展。

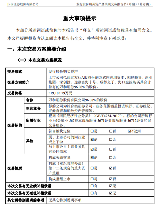
公告显示,国信证券拟通过发行A股股份的方式购买深圳市资本运营集团有限公司(简称:深圳资本)、深圳市鲲鹏股权投资有限公司(简称:鲲鹏投资)、深业集团有限公司(简称:深业集团)、深圳市创新投资集团有限公司(简称:深创投)、深圳远致富海十号投资企业(有限合伙)(简称:远致富海十号)、成都交子金融控股集团有限公司(简称:成都交子)、海口市金融控股集团有限公司(简称:海口金控)合计持有的万和证券96.08%股份。
本次交易价格定为每股8.60元,拟发行6.04亿股,交易总金额达51.92亿元。超过国信证券2023年度归母净利润(64.27亿元)的八成。

关联交易
目前,万和证券的控股股东深圳资本持股53.09%;实控人则是深圳国资委。

由于两家券商有着共同的实控人,并且董监高人员有着关联,本次并购构成关联交易。
业绩企稳
行家关注到,公告同时披露了并购双方截至2024年11月的业绩数据。
在此之前,国信证券曾经在公告中披露,2024年上半年,万和证券再度录得亏损:归母净利润为-0.24亿元。
而在“924”行情之后,情况略有改观:2024年1-11月,万和证券营业收入4.20亿元,相当于2023年全年(5.14亿元)的102.7%;归母净利润0.29亿元,相当于2023年全年(0.62亿元)的115.0%。合并利润表显示,万和证券信用业务,经纪业务和投资收益超过2023年全年,投行业务和资管业务表现较弱。
目前尚未披露年报的国信证券,2024年前三季度营业收入122.71亿元,同比小幅下降1.38%,归母净利润48.79亿元,同比略增0.10%。而在2024年1-11月,国信证券营业收入183.13亿元,归母净利润74.53亿元,均超过2023年全年。合并利润表显示,国信证券的资管业务和投资收益较2023年有明显增长,投行业务和信用业务则未达预期。
曾经梦想
作为“唯二”注册于海南的券商,万和证券的前身是成立于2002年1月18日的“万和证券经纪有限公司”,由深圳市财政金融服务中心、海口市财政办公用品服务公司、成都市财盛资产管理中心共同组建。2016年7月,完成股份制改造后,以“万和证券股份有限公司”的名号行走券业江湖。
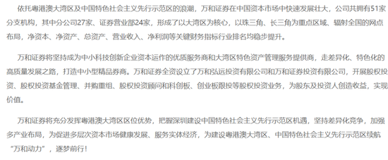
目前,万和证券拥有50家分支机构,包括27家分公司,23家营业部,主要分布在粤港澳大湾区、长三角、北京、成都等国家重点发展区域。
打开万和证券官网,大湾区的定位随处可见。比如这段:万和证券将充分发挥粤港澳大湾区区位优势,把握深圳建设中国特色社会主义先行示范区机遇,坚持差异化竞争,加强多产业布局,为促进多层次资本市场健康发展、服务实体经济,为建设粤港澳大湾区、中国特色社会主义先行示范区续航“万和动力”,逐梦前行!

时过境迁,梦想依旧在,只是换了主角。
国信证券在并购公告中特别强调:
本次交易有利于完善上市公司跨区域布局。有助于上市公司把握海南自由贸易港的政策优势和发展机遇,在跨境资产管理等国际业务及创新业务方面实现突破,进一步拓展发展空间;同时,本次收购有助于提升上市公司服务粤港澳大湾区、长三角、京津冀、成渝地区双城经济圈等国家区域发展战略的能力,进一步提升公司综合竞争力。
或将消失
在此之前,国信证券的并购似乎没有太多信息。
不过,就在国信证券公开发布的财报中,出现了一则商誉减值,来自2006年收购民安证券旗下网点。而这家券商,因“非吸”事件,业已消失多年。
本次并购完成之后,万和证券将成为国信证券控股子公司。
考虑到此前中金公司并购中投证券,中信证券并购广州证券,方正证券并购民族证券等案例。并购之后,万和证券独立法人资格可能难以长期维持。其业务、人员、网点等资源将更多地服务于国信证券的整体战略,品牌也可能逐渐被取代。
或许,万和证券或许将成为证券行业并购潮下的又一“消失者”,留给市场的只有无尽的唏嘘和反思。
当国资背景的券商开始“清理门户”,当52亿的并购成为行业整合的里程碑。那些曾怀揣区域雄心的中小券商们,或许都该思考:下一个消失的,会是谁?
免责声明:本文仅供信息分享,不构成对任何人的任何投资建议。投资者据此操作,风险自担。
相关文章

最新评论