首页
分类一
分类二
分类三
投稿
首页
分类一
文章正文
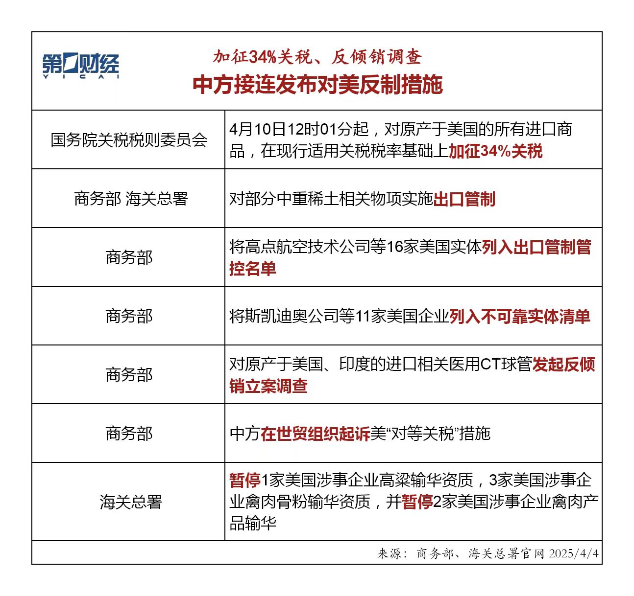
加征34%关税、反倾销调查……中方接连发布对美反制措施
分类一
2025年04月05日 03:30
35
admin
一图看懂>>
上一篇
齐河网站优化,助力企业提升在线竞争力
下一篇
玉林网站优化,助力企业提升在线竞争力
相关文章
«
2024年11月
»
一
二
三
四
五
六
日
1
2
3
4
5
6
7
8
9
10
11
12
13
14
15
16
17
18
19
20
21
22
23
24
25
26
27
28
29
30
最新文章
热门文章
热评文章
体育赛事节目表
体育赛事 最近
6月体育赛事
哪个行业稳定赚钱
体育赛事举办公司
重庆 体育赛事
烧烤行业赚钱骗局
成都 体育赛事
近期的体育赛事
2014年体育赛事
娱乐圈热点事件新闻
2018娱乐圈八卦新闻
最新爆料娱乐圈八卦新闻
今年社会热点新闻事件
过年冷门赚钱行业
八卦新闻娱乐圈董卿最新消息
娱乐圈八卦新闻最新消息
什么最赚钱行业
原耽娱乐圈新闻
快递行业赚钱排名
ui行业赚钱吗
中医行业哪个赚钱
最近的德国热点新闻
中考地理时政热点新闻
热点新闻大事件内蒙古
最新评论
最新留言
标签列表
2024
(55)
高考分
(22)
毕业后
(64)
成人
(36)
211
(63)
985
(58)
毕业
(31)
毕业生
(125)
职业规划
(58)
大学毕业生
(189)
大学毕业
(50)
"大学毕业生"
(55)
"职业规划"
(21)
大学生创业
(21)
大学生
(52)
"大学毕业"
(21)
挑战
(25)
"大学生活"
(27)
大学生活
(62)
"大学生"
(39)
大学生就业
(38)
"毕业生"
(25)
入学要求
(36)
入学条件
(313)
"入学条件"
(59)
最新评论