海底捞就男子向火锅小便事件发声明,承担责任,将补偿当天顾客
分类一
2025年03月12日 14:40 30
admin
专题:2025国际消费者权益日——3·15市场监管在行动
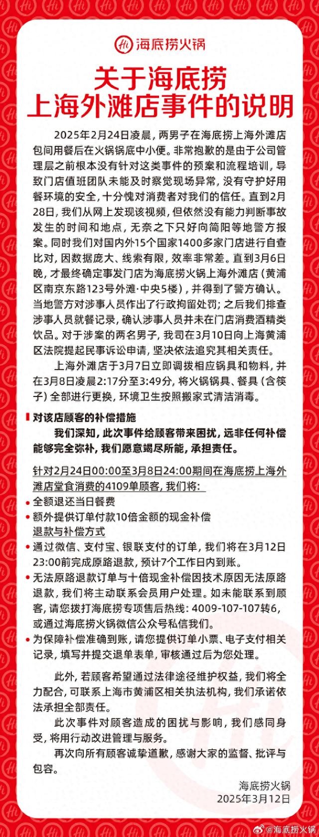
3月12日,@海底捞火锅关于海底捞上海外滩店事件的说明

相关文章
专题:2025国际消费者权益日——3·15市场监管在行动
3月12日,@海底捞火锅关于海底捞上海外滩店事件的说明

相关文章
最新评论