国联民生20亿增资到位,股东“朋友圈”新增15位,内外资投资者双热
炒股就看金麒麟分析师研报,权威,专业,及时,全面,助您挖掘潜力主题机会!
来源:财联社
财联社3月3日讯(记者 林坚)继今年2月27日,国联民生证券在公司项目合作大会上正式以新身份亮相之后,仅过去5天,公司更多“朋友圈”阵容今天也曝光了。3月3日,国联民生证券发布公告披露了特定对象发行股票募集配套资金的完成情况,15家机构出现在结果中。
这份《国联民生证券股份有限公司发行股份购买资产并募集配套资金暨关联交易之募集配套资金向特定对象发行股票发行情况报告书》最早可追溯至一年前,2024年5月,国联证券在整合民生证券时除了定增外,还提出将募集不超过20亿元(含本数)配套资金。如今最终结果出炉,公告内至少呈现了四大关键信息:
一是配套增资结果。本次发行最终募集资金总额为人民币1,999,999,995.07 元,扣除各项发行费用,实际募集资金净额为人民币1,970,895,307.90 元,近20亿元,符合最初募资方案。发行价格为9.59元/股,发行股份数量为2.09亿股。发行的股份数量以及价格符合相关规定。
二是增资认购对象全面披露。最终共15家机构及自然人获配,锁定期为6个月。包括江苏国有企业混合所有制改革基金(有限合伙)、诺德基金、UBS AG、摩根士丹利、李怡名、华宝基金、康曼德资本-康曼德271号私募证券投资基金、财通基金、华安资管、杨岳智、无锡金鸿通信集团、国泰君安金融控股、华商基金、华鑫证券、东方证券。
其中,诺德基金以4.54亿元的获配金额居首,获配4734.1万股,第二获配为财通证券,金额达到3.46亿元,获配3607.9万股;自然人李怡名以3.1亿元获配3232.5万股,成为最大个人投资者。合格境外机构投资者UBS AG、摩根士丹利国际分别获配1.18亿元,位列第三、第四大认购方。值得关注的是,从获配名单看,此次增资对象呈现内外资双热格局。不仅如此,券商基金等机构很抢眼,诺德基金、财通基金、华安资管、华鑫证券、东方证券、摩根士丹利、国泰君安金控都在列。
参与认购的方式也比较多元。华宝基金、华商基金以其管理的公募基金产品参与认购;UBS AG、摩根士丹利为合格境外机构投资者,国泰君安金融控股为人民币合格境外机构投资者;李怡名、杨岳智为自然人投资者;东方证券以其自有资金参与本次发行认购;诺德基金、财通基金、华安资管、华鑫证券以管理的资产管理计划参与认购;江苏国有企业混合所有制改革基金(有限合伙)、康曼德资本以其管理的“康曼德 271 号私募证券投资基金”参与本次发行认购。

三是增资用途再度确认。募集资金扣除费用后,将全部用于向民生证券增资,以支持民生证券的业务发展。国联民生证券还表示,本次增资有助于优化资本结构,提升风险抵御能力,并为后续业务拓展提供资金保障。与此同时,这也意味着,2024年启动的并购进入最后阶段。
四是无锡市国资委实控地位未发生变化。根据发行结果,本次发行后国联民生证券总股本增至约56.81亿股,其中国联集团仍为控股股东,持股比例由24.77%稀释至23.86%,无锡市国资委实控地位未发生变化。
目前新增股份已完成验资,国联民生证券表示将尽快办理股份登记手续。另据公告,此次发行过程由华泰联合证券担任独立财务顾问及联席主承销商,华英证券、中信建投等机构共同参与。法律顾问为嘉源、金杜律师事务所,审计及验资机构为信永中和。
认购火爆:183家投资者入围+追加10家新增投资者
根据公告,认购邀请书发送对象名单包括截至2025年2月10日发行人前20名股东中的14名股东(不包括发行人和联席主承销商的控股股东、实际控制人、董事、监事、高级管理人员及其控制或施加重大影响的关联方共6个)、基金公司38家、证券公司26家、保险公司23家、董事会决议公告后发行方案报送前已经提交认购意向书的投资者89名,剔除重复计算部分共计183家投资者。
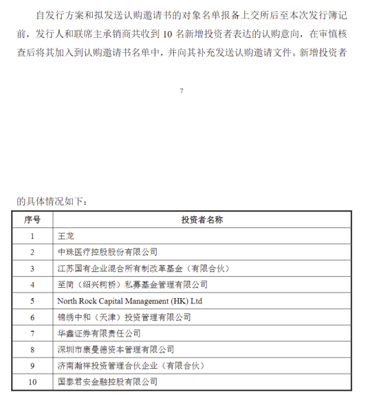
值得关注的是,除了既有的183家投资者,王龙、中珠医疗控股股份有限公司、江苏国有企业混合所有制改革基金(有限合伙)、至简(绍兴柯桥)私募基金管理有限公司、North Rock Capital Management (HK) Ltd、锦绣中和(天津)投资管理有限公司、华鑫证券、康曼德资本、济南瀚祥投资管理合伙企业(有限合伙)、国泰君安金融控股等10名新增投资者表达了认购意向。

追加投资者名单。
此番认可背后可以看到,国联民生作为无锡市属券商,通过并购民生证券实现从区域券商向全国性券商的跃升,其“地方国资+市场化运作”模式为行业提供新样本。
东吴证券非银团队曾点评,国联证券收购民生证券后,协同效应有望充分发挥,整合成效值得期待。据团队测算,若参考2023年数据情况,且不考虑摊薄,国联证券与民生证券合计归母净资产达335.71亿元,叠加后续通过定增募集配套资金,预计合并后归母净资产可位列行业第20位。
时隔一年增资落地,整合重组顺利闭环
作为新“国九条”后首家完成的券业并购重组,国联民生证券备受瞩目。整合后,国联民生证券以打造客户信赖、科技创新、产业驱动、具有国际影响力和核心竞争力的一流现代投资银行为愿景,挺进行业前十。可以看到,此次并购仅用8个月高效落地,将为长三角一体化发展注入金融动能,整合后的国联民生证券将聚焦产业投行战略,助力区域经济发展。
2024年4月25日,国联证券发布关于筹划重大资产重组事项的停牌公告,标志着两家券商的重组整合正式拉开序幕。到了2024年5月15日,国联证券披露重大资产重组预案并发布复牌公告。国联证券拟发行A股股份购买民生证券100%股份(后调整为99.26%),并募集不超过20亿元(含本数)配套资金。
草案出炉在2024年8月,彼时国联证券发布《国联证券股份有限公司发行股份购买资产并募集配套资金暨关联交易报告书(草案)》,公告称上市公司拟通过发行A股股份方式购买民生证券99.26%股份,并募集配套资金。
一个月后,2024年9月27日,合并事项获上海证券交易所受理。同年12月17日,国联证券发布公告称,公司发行A股股份购买民生证券99.26%股份并募集配套资金获上海证券交易所重组委审核通过。
注册同意的速度很快。2024年12月27日,中国证监会发布《关于同意国联证券股份有限公司发行股份购买资产并募集配套资金注册、核准国联证券股份有限公司和民生证券股份有限公司变更主要股东、民生基金管理有限公司和民生期货有限公司变更实际控制人等的批复》。证监会表示,同意国联证券向国联集团等45名股东发行股份购买相关资产的注册申请,并同意国联证券发行股份募集配套资金不超过20亿元的注册申请。
记者了解到,整合后国联民生证券将聚焦“产业投行”战略,整合优势资源和人才,完善构建适合新质生产力发展的全生命周期金融服务体系,更好地服务区域、板块发展,助力建强企业、优化产业,加强“投行+投资+投研”联动,打造长三角产融协同标杆。
(财联社记者 林坚)
相关文章

最新评论