张晖出任国都证券总经理,肩负“浙商+国都”整合、协同使命,券商并购进入“整合年”
来源:财联社
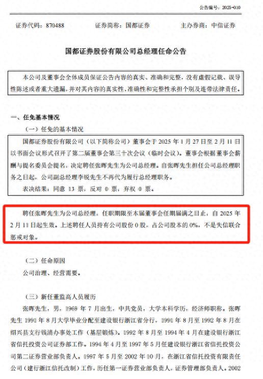
财联社2月12日讯(记者高艳云)张晖的国都证券总经理任职,终于尘埃落定。
2月12日,国都证券发布公告,聘任张晖为公司总经理,自张晖担任公司总经理职务之日起,公司副总经理李锐不再代为履行总经理职务。

此前,张晖在浙商证券担任副总裁等重要职务,在国都证券收购项目中,张晖主导了前期谈判与协调工作,推动交易关键条款达成一致,为收购成功奠定了坚实基础。如今,张晖出任国都证券总经理,肩负着整合两家公司业务、实现协同发展的使命。
值得关注的是,今年多例券商并购进入“整合”环节。“国泰君安+海通”、“国联+民生”、“国信+万和”、“西部+国融”等的并购整合进程正在提速,在高管变动等不同关键环节取得阶段性进展。
由浙商副总裁赴任国都总经理
张晖从浙商证券副总裁赴任国都证券总经理,这一职位变动受到了业内外的高度关注。
1月17日,浙商证券发布公告,副总裁、首席风险官张晖因工作调整辞去现任职务。
彼时,便有消息传出张晖将接任国都证券总经理一职,且正在履行内部聘任决策程序。随后,中证协公示信息的变化证实了这一消息:张晖于1月21日从浙商证券离职注销,并于1月24日将执业机构调整为国都证券。

张辉是浙商证券的“老人儿”,任职时间长达近18年。公开履历信息显示,2007年8月至2025年1月在浙商证券任职,历任固定收益总部总经理,债券投行总部总经理,债券投行总部总监,董事会秘书,副总裁、首席风险官等职务。在证券行业,张晖拥有逾30年从业经验,在经纪、投行、风控、资本运作等多个领域积累了深厚的管理经验。
浙商整合国都进程深化
随着张晖离开浙商证券,浙商证券也迅速进行了相关高管“补位”。
1月27日,浙商证券发布公告,由公司党委书记、总裁钱文海代行财务负责人职责,原财务总监盛建龙担任副总裁,董事会秘书邓宏光代为履行首席风险官职务。
这一系列人事变动,彰显浙商证券整合国都证券的进程深化。
1月17日,浙商证券召开2025年工作会议,公司董事长吴承根在部署2025年工作时专门指出,要对外推进并购整合,围绕整体战略规划,重点做好国都证券整合等六大战略项目。
浙商证券党委书记、总裁钱文海在布置2025年经营业务时也强调,首要任务是要深化战略布局,持续提升市场竞争力。平稳高效推进国都证券整合,统筹做好新时期系列顶层谋划,全力建设省外三大战略中心。
浙商证券与国都证券合并后的业务亮点和协同放大效应显著,主要体现在以下五个方面:
一是区域布局的互补性,前者深耕长三角地区,后者业务发展着重在北方区域;
二是业务结构的优化,浙商证券经纪业务具有优势,国都证券固收业务表现突出;
三是资本实力的增强,有助于两家在市场竞争中占据更有利位置;
四是公募基金业务的协同,浙商证券参股浙商基金,国都证券持有中欧基金20%的股权;
五是服务实体经济的能力提升,特别是基于各自区位、股东资源优势,在服务中小企业、科技创新等方面。
券业并购进入“整合年”
当前,券业并购整合进程正在加速。此次国都证券总经理一职的人事变动,并非普通的券商高管变动,而是券商合并后的重要人事调整。目前,已有多家券商并购案例进入后续人事任命等整合环节。
在“国泰君安+海通证券”的整合中,海通证券2月11日公告称上交所受理公司A股股票终止上市申请;国泰君安A股股票于2月10日开市起复牌。两家公司表示,将加快业务整合,在本次交易后尽快完成营运整合过渡,并按照监管机构要求推进包括子公司在内的各类牌照整合、业务划分等工作,实现业务、客户的整体迁移合并。
“国联+民生”的整合也有新进展。2月6日,国联证券发布公告,公司股东会审议通过变更公司名称、注册资本并修订《公司章程》及其附件,还审议通过选举顾伟、杨振兴为公司第五届董事会非独立董事。“国联民生”公司章程首次公布。顾伟与华伟荣进入多个专门委员会,其中,顾伟进入董事会薪酬及提名委员会、战略与ESG委员会、风险控制委员会。顾伟现任无锡国联集团党委副书记、总裁、董事,国联证券党委书记,民生证券董事长等职,于1月13日获选公司董事。华伟荣因工作变动原因,于1月13日提请辞去董事等职务。
“国信+万和”方面,万和证券变更主要股东或实际控制人核准申请已获证监会接收材料。交易完成后,万和证券将作为国信证券的控股子公司,国信证券将对万和证券的资管、自营、投行、财富管理等业务条线进行整合。
“西部+国融”方面,去年12月8日,陕投集团党委书记、董事长李元到国融证券北京总部出席西部证券、国融证券管理层座谈会,对于西部证券并购国融证券,李元表示,陕投集团将高度重视,全力支持和协调西部证券并购工作顺利推进,在全面尽调、依法依规的前提下,加快推进相关决策程序和手续办理。西部证券要紧密协同,加快推动后续各项工作,尽早取得证监会核准,实现股权的平稳交割。
上述这些并购整合事件,不仅有助于券商优化业务结构、增强资本实力、实现区域互补和业务协同,更标志着证券行业正在加速资源整合与优化配置,促进市场集中度提升,推动行业朝着更具竞争力和创新力的方向发展,以适应不断变化的金融市场环境,提升整个行业服务实体经济的能力和水平。
(财联社记者 高艳云)
相关文章

最新评论