IPO雷达|今年首家受理公司富泰和冲刺北交所,多次违规股权代持被点名
登录新浪财经APP 搜索【信披】查看更多考评等级
记者|赵阳戈
作为2025年首家获得受理的IPO公司,富泰和(834044.NQ)备受关注。
界面新闻注意到,公司实际控制人与多名外部股东签署了对赌协议,一旦上市失败就会触发大额股权回购。众多对赌协议将上市时限定为2025年年末,但有两份对赌协议,时限设定在了2025年3月31日前,距离当下只有2个多月时间。
富泰和确定能在3月前顺利登陆北交所?

6成收入来自境外
1月20日,北交所受理了富泰和的上市申请。
富泰和主要从事汽车发动机零部件、汽车底盘零部件、新能源车电驱零部件、家电卫浴零配件的研产销,主要客户包括各大整车厂商及一级供应商,家电卫浴零配件则主要供应艾欧史密斯等。

2024年前三季度,富泰和的产能利用率达98.81%。2024年前三季度营业收入和净利润分别为6.48亿元和6528.34万元。
值得注意的是,公司境外销售额占到62.51%,境外客户主要集中在欧洲和北美。这也引起了两个担忧。
其一是贸易摩擦的担忧。近年来,世界经济增速放缓,国际贸易摩擦不断升级,贸易保护主义有抬头的趋势,这对公司来说不是好消息。
其二是汇兑损失。富泰和及境内子公司的记账本位币为人民币,境外子公司的记账本位币包括美元、欧元。报告期内,富泰和汇兑损益分别为929.41万元、-1181.18万元、-515.86万元和428.11万元,为经营单位以非记账本位币计价的销售、采购、外币资产或负债等由于汇率波动产生的损益,占利润总额的比例分别为28.13%、-22.44%、-7.28%和5.52%。

多次违规股权代持被点名
从公开信息看,富泰和的代持情形屡被点名。
早在2022年7月14日,富泰和收到全国股转公司下发的自律监管措施决定,对象为公司及相关责任主体。据悉,公司在2015年11月12日挂牌时存在实际控制人之一朱江平为兄弟朱汉平代持公司2.06%股份未解除且未披露的情形,直至2022年5月26日双方主动解除并还原。

2023年9月18日,富泰和又收到全国股转公司下发的纪律处分决定,对象为时任副总经理吴爱红、时任监事梅利萍等14人。据悉,这14人因2018年员工持股代他人持有公司股份遭纪律处分,并记入证券期货市场诚信档案。

2024年7月23日,富泰和收到全国股转公司下发的口头警示,起因是公司股东中企汇与刘春燕、谢高鹏、江山之间关于公司股份的代持及后续解除事宜,公司存在信息披露违规的情况。
对赌续了又续
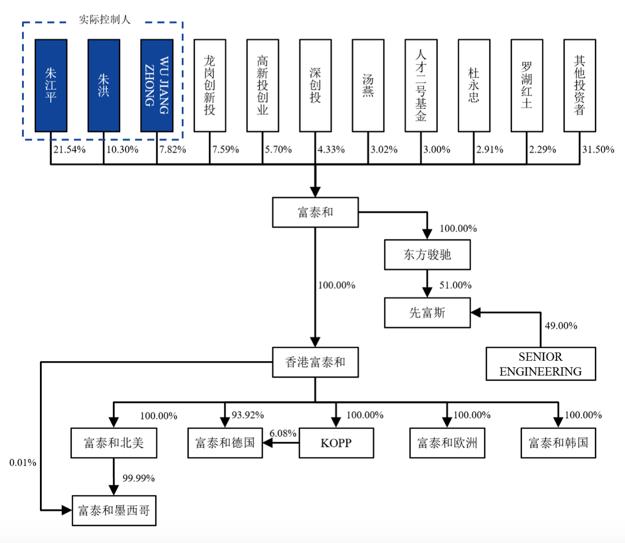
资料显示,富泰和实控人为朱江平、朱洪、WU JIANG ZHONG三兄弟,合计持股3548.42万股,占比39.73%;合计持有可支配表决权股份占比为39.65%。公司实际控制人之一WU JIANG ZHONG存在尚未到期的大额负债约1400万元,主要系日常资金周转及个人投资理财。
从说明书中可以看到,公司实控人与多名外部股东签署了对赌协议,虽说目前股东与实际控制人之间的对赌条款等特殊权利安排自动终止,但附有上市失败对赌恢复之约定。
其中,朱江平和惠州东升有过对赌,带有回购条款。不过最开始的时限为2021年12月31日前完成中国大陆境内创业板IPO申报,并被中国证监会受理。后来时限修改至2023年12月31日,再后来又调整到2024年12月31日前完成中国大陆境内创业板或北交所IPO申报并被中国证监会或证券交易所受理。最新的时限修改为2025年12月31日前完成一系列动作,否则触发条款。
朱江平和外部投资者唐毓的对赌也是类似。最先是争取于2021年12月31日前完成中国大陆境内中小板或创业板上市,最后修改成了争取于2025年12月31日前完成中国大陆境内A股上市。
对赌上市时限修改至2025年12月31日的投资者还有汤燕、杜永忠、山西证券、郭冰等。
不一样的是,朱江平三兄弟与深创投、罗湖红土,以及朱江平三兄弟连同伍昌胜、伍绍权与深创投、龙岗创新投之间的对赌。说明书显示,两方均将对赌时限划定在2025年3月31日,该日期前公司需实现上市,否则触发回购条款。
深创投持有富泰和4.33%的股份,罗湖红土持有2.29%,龙岗创新投持有7.59%,三者合计14.21%。

对于刚刚获得受理的富泰和来说,2个月的闯关时间是否足够还有待观察。
当然,从披露看,也有三个外部投资者:黄小欣、珠海北汽、唐融投资并未选择等待,而是选择了退出。截至2025年1月6日,三者不再持有富泰和股份。
相关文章

最新评论