首页
分类一
分类二
分类三
投稿
首页
分类一
文章正文
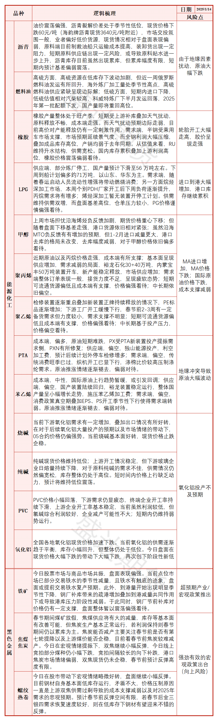
氧化铝现货价格加速下跌 盘面再次大幅跳水
分类一
2025年01月15日 08:10
17
admin
来源:盛达期货
每日数据更新:
每日数据
核心逻辑
(转自:盛达期货)
上一篇
卖手机,大学毕业后的独白,大学毕业后的人生探索,一个年轻人的故事
下一篇
揭秘文档生成网站,便捷高效的生产力利器
相关文章
«
2024年11月
»
一
二
三
四
五
六
日
1
2
3
4
5
6
7
8
9
10
11
12
13
14
15
16
17
18
19
20
21
22
23
24
25
26
27
28
29
30
最新文章
热门文章
热评文章
热点新闻关于国内老百姓
社会热点新闻关注途径
最近的时政热点新闻的
美业赚钱还是支付行业赚钱
实时国内经济热点新闻
正能量国际热点新闻
2020年1月4日热点新闻
选择赚钱的行业怎么都赚钱
教人赚钱的行业才是最赚钱
文综热点新闻
购车时如何考量汽车的售后服务质量?
赣南师范学院录取分数线,揭秘热门师范院校的入学门槛
桥水创始人达利欧警告:如果美联储降息,两种资产即将崩溃
银行的财富传承计划是否符合个人需求?
2015年医科大学分数线解析,热门院校录取分数线一览
重庆医科大学分数线解析,历年数据及录取趋势分析
鸭脖行业赚钱吗
珠海近期热点新闻
低调赚钱的生产行业
2020热点新闻整理50字
教人赚钱的行业才是最赚钱
最近的时政热点新闻的
实时国内经济热点新闻
正能量国际热点新闻
美业赚钱还是支付行业赚钱
最新评论
最新留言
标签列表
2024
(55)
高考分
(22)
毕业后
(64)
成人
(36)
211
(63)
985
(58)
毕业
(31)
毕业生
(125)
职业规划
(58)
大学毕业生
(189)
大学毕业
(50)
"大学毕业生"
(55)
"职业规划"
(21)
大学生创业
(21)
大学生
(52)
"大学毕业"
(21)
挑战
(25)
"大学生活"
(27)
大学生活
(62)
"大学生"
(39)
大学生就业
(38)
"毕业生"
(25)
入学要求
(36)
入学条件
(313)
"入学条件"
(59)
最新评论