“开门丢人”!万联证券
炒股就看金麒麟分析师研报,权威,专业,及时,全面,助您挖掘潜力主题机会!
来源:券业行家
在2025年的首个交易日,广州籍券商万联证券紧急更正了最新一期发债公告。其中的笔误,令行家“喷饭”。
改错公告
顾不上新年伊始的祝福,万联证券股份有限公司(简称:万联证券)在2025年1月2日也就是节后首个工作日,公开发布了涉及2024年面向专业投资者公开发行公司债券(第二期)(下称“24万联G2”)的更正公告——

公告显示,发布于2024年12月30日的《万联证券股份有限公司2024年面向专业投资者公开发行公司债券(第二期)票面利率公告》存在笔误:本来应该是“2024年12月31日至2025年1月2日”的发行期限,写成了“2024年12月31日至2024年1月2日”。

嚯嚯,这似乎是出现了“时光倒流”。
转念一想,这恐怕还是因为跨年之际“习惯性”的笔误。只是,本次发债的从名字上看就是“面向专业投资者”。出现这样的“笑话”,实在有些“整活”。
借新还旧
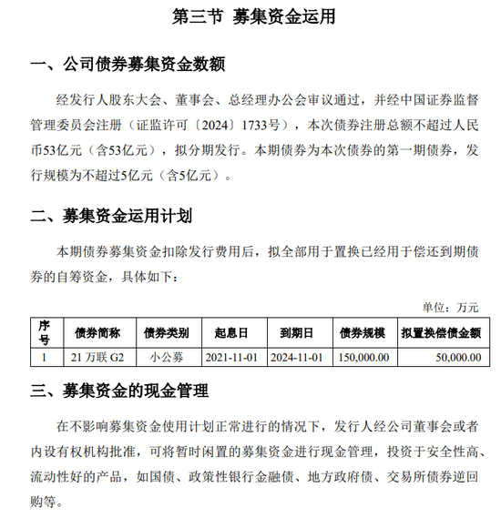
刊发于2024年12月27日的“24万联G2”募集说明书载明,经证监会批准,发债总额不超过人民币53亿元,本期债券规模为5亿元。
募集资金扣除发行费用后,拟全部用于置换已经用于偿还到期债券的自筹资金。这里提到的到期债权为“21万联G2”,规模为15亿元,于2021年11月1日发行,2024年11月1日到期。

万联证券在2024年12月30日完成“24万联G2”询价,确定票面利率为1.90%。2024年12月31日启动发行,并在2025年1月2日宣布结束发行工作。本期发行规模5亿元,认购倍数4.52倍。其中关联方广州银行认购1.5亿元。
而在发行完成之际,万联证券终于意识到“不对劲”,匆匆发布更正公告,同时修改更新了此前上传的发债文件。
谁应负责
募集说明书显示,万联证券董监高团队配备齐全。其中“将帅”搭配已有两年之久——
生于1980年9月的王达先生,在2022年初由广州金融控股集团有限公司(简称:广州金控)空降而来。目前他担任担任万联证券党委书记、董事长,广州金控党委委员、副总经理。
生于1968年11月的张毅峰先生。早年曾任顺德农商行资金业务部总经理、投资银行部总经理、投资银行部高级总经理、资产管理事业部高级总经理,广州证券总裁助理,固定收益事业部总经理、金融市场事业部总经理等职。在万联证券,他于2019年7月起任副总裁。2023年3月,时任总裁王耀南女士届满离任,张毅峰代行总裁职务,直到2023年10月正式履职至今。目前他的职务为党委副书记、总裁兼金融工程部总经理。
生于1984年7月的杨华飞先生,早年任职于毕马威华振和广东证监局。在万联证券,他曾任合规法律部副总经理(主持工作)。2024年8月,他出任万联证券合规总监,同时还是纪委委员、合规法律部总经理。

业绩回暖
曾经递表IPO的万联证券,在2018年至2021年期间业绩连续增长。但在2022年撤单之后,业绩陡然下降。
2023年,再次提出上市规划的万联证券表示,将在2024年重启IPO。当年,万联证券营业收入16.30亿元,同比增幅超过三成;归母净利润4.38亿元,翻了一番还多。
2024年上半年,万联证券营业收入9.96亿元,同比增长17.71%;归母净利润3.97亿元,同比增长42.61%。主营业务中,自营业务揽收5.47亿元,同比增幅达65.22%;资管业务同比增长73.24%,揽收0.53亿元。经纪、投行和信用业务则出现了两位数降幅。
站在2025年的开端,业绩复苏的万联证券,雄心勃勃的计划尚待完成。面对本次的“开门笔误”,也希望万联证券能够谨慎小心,应对资本市场风云和圈内外人士的关注。
相关文章

最新评论