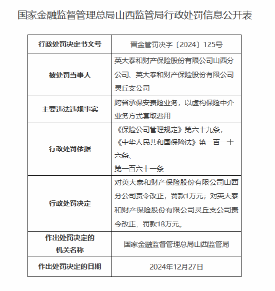
跨省承保安责险业务,以虚构保险中介业务方式套取费用!英大泰和财险两分支机构被罚
分类一
2025年01月03日 18:10 40
admin
1月3日金融一线消息,国家金融监督管理总局山西监管局行政处罚信息公开表显示,英大泰和财产保险股份有限公司山西分公司因跨省承保安责险业务,以虚构保险中介业务方式套取费用,被责令改正,罚款1万元;英大泰和财产保险股份有限公司灵丘支公司因跨省承保安责险业务,以虚构保险中介业务方式套取费用,被责令改正,罚款18万元。

相关文章

最新评论