人保寿险宁夏回族自治区分公司被罚42.5万元:利用保险代理人以虚构保险中介业务方式套取费用等
        分类一
        2024年12月28日 03:10        24
        admin		        
    
    
                	    
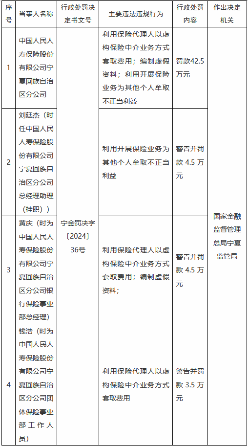
    12月27日金融一线消息,国家金融监督管理总局宁夏监管局行政处罚信息公开表显示,中国人民人寿保险股份有限公司宁夏回族自治区分公司因利用保险代理人以虚构保险中介业务方式套取费用;编制虚假资料;利用开展保险业务为其他个人牟取不正当利益,被罚款42.5万元。
刘廷杰(时任中国人民人寿保险股份有限公司宁夏回族自治区分公司总经理助理(挂职))对利用开展保险业务为其他个人牟取不正当利益负有责任,受到警告并被罚款4.5万元。
黄庆(时为中国人民人寿保险股份有限公司宁夏回族自治区分公司银行保险事业部总经理)对利用保险代理人以虚构保险中介业务方式套取费用、编制虚假资料负有责任,受到警告并被罚款4.5万元。
钱浩(时为中国人民人寿保险股份有限公司宁夏回族自治区分公司团体保险事业部工作人员)对利用保险代理人以虚构保险中介业务方式套取费用负有责任,受到警告并被罚款3.5万元。

相关文章

最新评论