人保财险上海市八家支公司被罚:因利用开展保险业务为其他机构或者个人牟取不正当利益等违法违规行为
12月11日金融一线消息,国家金融监督管理总局上海监管局行政处罚信息公开表显示,中国人民财产保险股份有限公司上海市八家支公司被罚。具体如下:
中国人民财产保险股份有限公司上海市嘉定支公司因未按照规定使用经备案的保险条款、保险费率,被罚款43万元;陈洪(时任中国人民财产保险股份有限公司上海市嘉定支公司负责人)被警告并罚款9万元。
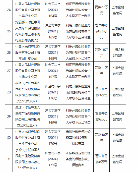
中国人民财产保险股份有限公司上海市奉贤支公司因利用开展保险业务为其他机构或者个人牟取不正当利益,被罚款27万元。
中国人民财产保险股份有限公司上海市闵行支公司因利用开展保险业务为其他机构或者个人牟取不正当利益被罚款18万元;沈丽娜(时任中国人民财产保险股份有限公司上海市闵行支公司负责人)被警告并罚款5.5万元。
中国人民财产保险股份有限公司上海市静安支公司因利用开展保险业务为其他机构或者个人牟取不正当利益被罚款11万元;杨俊(时任中国人民财产保险股份有限公司上海市静安支公司负责人)被警告并罚款3万元。
吴戈(时任中国人民财产保险股份有限公司上海市杨浦支公司负责人)因利用开展保险业务为其他机构或者个人牟取不正当利益,被警告并罚款6万元。
中国人民财产保险股份有限公司上海市徐汇支公司因未按照规定使用经备案的保险条款、保险费率被罚款40万元;李渝(时任中国人民财产保险股份有限公司上海市徐汇支公司负责人)被警告并罚款8万元。
中国人民财产保险股份有限公司上海市长宁支公司因利用开展保险业务为其他机构或者个人牟取不正当利益、虚构保险中介业务套取费用等,被罚款40万元。
中国人民财产保险股份有限公司上海市自贸区支公司因虚构保险中介业务套取费用,被罚款20万元;任珊(时任中国人民财产保险股份有限公司上海市自贸区支公司负责人)被警告并罚款6万元。



相关文章

最新评论