基金管理人“不干了”?!天弘基金紧急通知:行健宏扬中国基金或将终止,持有者速看!
11月5日,投资者收到天弘基金服务短信通知,行健资产管理有限公司将不再担任基金管理人,导致行健宏扬中国基金(代码:968006)面临可能的终止。自该日起,该基金已停止接受新的申购和定期投资业务,尽管在暂停期间,基金的赎回业务将继续正常进行。

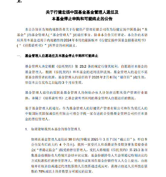
行健宏扬中国基金(968006)发布公告,明确指出基金管理人的退任将于2025年2月6日生效,即公告发布之日起三个月后。如果在截止日期前未能找到新的基金管理人,基金将不再按照其投资目标和所有投资限制运作。基金管理人将在2025年3月10日发出终止公告,确认是否找到新的管理人及相应的行动方案
值得注意的是,由于基金可能的终止、撤销香港证监会认可及取消中国证监会注册,预计将产生960,000港元的总成本及开支,主要包括中国内地及香港的法律顾问费用及税务顾问费用。这笔费用将从基金资产中即时拨出并扣除,约占基金截至2024年10月31日资产净值的0.07%




香港互认基金行健宏扬中国基金近5年回报-25.53% 大幅跑输同类基金
WIND数据显示,行健宏扬中国基金(代码:968006)成立于2014-05-30,基金公司:行健资产管理有限公司,基金经理:蔡雅颂截至2024-06-30,基金规模13.94亿元。投资区域:中国香港;特殊类型:已注册互认基金(香港),该基金主要投资对象是在香港、上海或深圳上市的股票。在资产配置策略上,基金至少70%的非现金资产将投资于香港股票,而0%至20%的非现金资产将投资于在上海或深圳上市的股票(包括A股和B股)。投资风格:股票型基金;管理费率:1.75。天弘基金管理有限公司为境内代理人。截至2024年11月1日,该基金近5年回报-25.53%,大幅跑输同类基金表现。


行健资产管理有限公司旗下8只产品亏损 3月对行健宏扬投资管理(上海)有限公司进行简易注销
公开资料显示,行健资产管理有限公司是一家在2009年成立于香港的资产管理公司。行健为环球投资者服务,客户包括主权财富基金、私人银行、组合管理基金、家族办公室以及来自中国内地和香港的个人投资者。行健资产管理有限公司获香港证券及期货事务监察委员会许可经营第1类(证券交易),第4类(证券咨询)及第9类(资产管理)受规管业务。从2020年开始,行健正式成为联合国支持的负责任投资原则(PRI)签署机构,致力将ESG融入投资分析和投资决策中。对比行健资产管理有限公司旗下管理的10产品,10至产品中仅有2只成立以来获得正收益,行健宏扬中国基金成立以来回报-12.91%,更有产品不足两年时间亏超-70%已上。


天眼查显示,2024年03月13日,行健宏扬投资管理(上海)有限公司正在进行简易注销。

对于香港互认基金,涉及跨境投资,在税收政策、申购赎回、资金清算、费率结构、基金运作等方面与内地公募基金存在差异。主要风险包括市场风险、汇率风险、税收风险以及监管风险,需要投资者特别注意。

行健宏扬中国基金的投资策略明确,聚焦于中国相关的上市公司,但也存在集中投资和新兴市场的风险。基金的历史表现不佳,加之基金管理人的变更,投资者应谨慎评估这些因素对基金未来表现的潜在影响。同时,作为境内代理人,是否有监察挑选不利之责?天弘基金应充分履行其职责,做好风险及收益评估,为投资者提供合适的产品和基金管理人。
相关文章

最新评论