“白银龙头”买金矿!背后“甘肃银王”布局3家上市公司
炒股就看金麒麟分析师研报,权威,专业,及时,全面,助您挖掘潜力主题机会!
来源:野马财经
几年前甘肃“银王”买金矿曾被骗。
买金矿被骗7年后,甘肃“银王”终于冲击首座全资金矿。
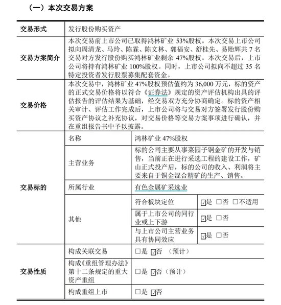
10月30日晚,盛达资源(000603.SZ)公告称,将以10元/股的价格,向7名四川鸿林矿业有限公司(下称:鸿林矿业)股东发行股份,购买鸿林矿业47%股权,预估值约为3.6亿元。

来源:盛达资源公告
此前10月20日晚,盛达资源就已经宣布了将收购鸿林矿业剩余全部股权的消息。而一旦交易成功,盛达资源将拥有首座全资金矿。公司A股股票也自10月21日起停牌。
10月31日,盛达资源复牌后,股价连续两个交易日先后上涨10.01%、3.28%,但截至11月4日收盘,盛达资源股价跌7.19%,报14.32元/股,总市值99亿元。
盛达资源是A股的白银龙头,其实控人是素有甘肃“银王”之称的赵满堂,但在买金矿上却曾被骗。收购鸿林矿业之前,盛达资源曾筹划收购过三官庙金矿,但交易对方却因涉嫌诈骗被提起公诉——据检察院指控,盛达资源在考察期间,五次取样都被掺加高品位金矿石,签订股权转让协议。伴随双方股权纠纷,以及交易对方被立案,盛达资源的金矿梦也暂时画上了休止符。
2008至2022年,赵满堂连续15年登入《胡润百富榜》,多年蝉联“甘肃首富”。2023年胡润百富榜中,赵满堂家族以70亿财富位列869位。
赵满堂家族主要通过盛达集团参控盛达资源、皇台酒业(000995.SZ)、兰州银行(001227.SZ)三家上市公司,旗下产业涉及矿产、金融、酒业、医疗科技、房地产建筑、酒店旅游等。
近年来,赵满堂的两个儿子赵海峰和赵庆走到台前,分任皇台酒业、盛达资源董事长。赵海峰也是盛达集团的董事长兼总经理。
盛达资源“全吞”首座金矿
鸿林矿业成立于2008年,注册资本2.52亿元,核心资产为菜园子铜金矿采矿权及相关资产,该矿位于四川省凉山彝族自治州木里藏族自治县。菜园子铜金矿开采矿种为金矿、铜矿,采矿许可(金麒麟分析师)证的有效期自2019年11月25日至2033年11月25日,生产规模为39.6万吨/年。
据公告显示,菜园子铜金矿累计查明资源量 ( 探明+控制+推断 ) 矿石量605.6万吨,金金属资源量17049千克,平均品位2.82克/吨;铜金属资源量29015吨,平均品位0.48%。低品位矿资源量 ( 探明+控制+推断 ) 矿石量39.4万吨,金金属资源量120千克,平均品位0.3克/吨;铜金属资源量1164吨,平均品位0.3%。
2023年年底,盛达资源就以3亿元的增资价款,取得了鸿林矿业53%的股权,同时也获得了其控制权。最新公布的交易一旦顺利完成,盛达资源将全资拥有鸿林矿业,菜园子矿也将成为盛达资源全资拥有的首座金矿。
盛达资源方面人士对投资者表示,公司早在2022年底确定了5年发展战略,包括重点关注银金贵金属。公司本来在贵金属方面就有基础,继续加码贵金属布局,意在做大做强贵金属、加速新能源布局。
盛达资源曾在调研中表示,受当前国际形势及地缘政治等因素的影响,黄金价格在未来2-3年内预计呈上行趋势。此外,当前国内电力、家电、新能源汽车等领域对铜金属的需求呈上升趋势,铜供需紧平衡的格局为铜价提供坚实支撑,预计铜价未来将迎来周期性上行。
因正在筹划重大事项,盛达资源A股股票自2024年10月21日(星期一)开市起停牌。
但在金价上涨之时,白银价格也在攀升。盛达资源A股股票开始停牌的10月21日,COMEX白银期货价格一度达到34.35美元/盎司,创下历史新高。当日收盘,沪银主力合约盘中最高价格为8378元/千克,也创下了3个月以来的高点。
在股吧里,不少投资者担心,盛达资源此时停牌可能会错失白银上涨行情。停牌前,截至10月18日收盘,盛达资源报13.58元/股,总市值94亿元。

来源:股吧
对此,盛达资源方面人士对投资者表示,公司同时看好金银的发展趋势,停牌对于公司的影响只是暂时的。在金属价格波动期间,短期停牌可能会使公司错失一些上涨机会,但拿下鸿林矿业100%的股权,就意味着获得100%的收益,长远来看,这对于公司和投资者都是有利的。
据公告显示,截至2023年,鸿林矿业的资产总额为3.76亿元,负债总额3.21亿元,净资产5562.47万元。2023年度营业收入0元,净亏损2510.87万元。
盛达资源方面人士对投资者表示,菜园子铜金矿的建设一直在推进,现在尾库矿等正在建设。投产后会为公司带来利润,但具体多少也尚无确切估算结果。
据公告显示,鸿林矿业目前从事菜园子铜金矿采选工程建设,预计2025 年7-9月开始试生产。
白银龙头7年前买金矿曾被骗
盛达资源的主营业务为银、铅、锌、金等有色金属矿的采选和销售,旗下共有银都矿业、金山矿业、光大矿业、金都矿业、东晟矿业、鸿林矿业、德运矿业7家矿业子公司,尤其是白银储量近万吨,年采选能力近200万吨,奠定了盛达资源A股白银龙头的地位。
事实上,鸿林矿业之前,盛达资源已经有了目标金矿,但支付部分款项后,交易对方却涉嫌诈骗,最终被提起公诉。
早在2017年,盛达资源打算收购商南金牛工贸有限公司拥有的三官庙金矿。为了降低并购风险等,盛达资源的全资子公司银川盛达昌盛投资股份有限公司(下称:盛达投资)与多个有限合伙人共同投资设立并购基金——杭州陇鑫,规模1.5亿元,盛达投资作为劣后级有限合伙人出资4500万。
截至2017年7月,杭州陇鑫支付了1.05亿元。但2017年8月,杭州陇鑫在接收金矿后,在矿体位置范围内进行多次采样检验,并委托专业机构检验核实,发现三官庙金矿不具有工业开采价值。杭州陇鑫据此拒绝支付剩余的2000万转让款,于是商南金牛工贸有限公司的股东起诉到法院追讨,杭州陇鑫则要求股权转让协议予以撤销。
颇具戏剧性的是,就在股权转让纠纷诉讼期间,金矿出让方、商南金牛工贸有限公司几名股东因在金矿出让中涉嫌诈骗,先后被刑拘、立案并提起公诉。
据《华夏时报》报道,检察院指控,盛达资源在考察期间,五次取样都被掺加高品位金矿石,盛达资源最后被欺骗购买了金矿,因此几名股东的行为涉嫌诈骗。
当时,按照“先刑后民”的原则股权转让纠纷中止。
2018年2月,盛达资源公告,将全资子公司盛达投资100%股权转让给控股股东盛达集团。当月,盛达资源在回复深交所的问询函中承认,并购基金成立半年后,已出现亏损,预计短期内难以实现盈利。

来源:盛达资源公告
针对该案的最新进展及结果,盛达资源方面人士对投资者表示,其个人并不清楚该案,公司目前仅收购鸿林矿业旗下一座金矿。
收购三官庙金矿遇挫并未浇灭盛达资源对于金矿的热情,时隔7年,其又对鸿林矿业发起冲击。
而在冲击全资金矿的同时,盛达资源也在加固白银龙头的地位。2023年,公司针对金山矿业深部采矿工程和选厂技术进行技改。金山矿业拥有的新巴尔虎右旗额仁陶勒盖银矿是国内单体银矿储量最大、生产规模最大的独立大型银矿山。值得一提的是,与黄金不同,白银被广泛应用于电子、光伏、航空航天等工业领域。
不过,2023年,金山矿业技改影响公司铅锌银产销量,加之个别矿山补交权益金、开采矿段金属品位下降等因素影响,盛达资源归母净利润同比下滑59.41%。
进入2024年,业绩有所回升。2024年上半年,由于金属价格上涨,盛达资源营业收入为8.52亿元,同比增加4.27%;归母净利润为8249.48万元,同比增加34.9%。同期,银金属产量同比增长12.51%。
据2024年三季报显示,盛达资源前三季度实现营业收入13.97亿元,同比下降7.08%;归母净利润1.99亿元,同比增长48.73%。其中第三季度,公司收入5.45亿元,同比下降20.61%;归母净利润1.17亿元,同比增长60.4%。
目前,盛达资源方面人士对投资者表示,金山矿业的技改已经完成,但还需要进行设备调试,目前还处于试生产状态。
甘肃“银王”家族
参控三家上市公司,
产业涉及矿业、酒业、金融
盛达资源的实控人是素有甘肃“银王”之称的赵满堂,其实控的盛达集团,参控了盛达资源、皇台酒业、兰州银行三家上市公司,旗下产业涉及矿产、金融、医疗科技、房地产建筑、酒店旅游等。
近年来,赵满堂的两个儿子——赵海峰、赵庆相继走向台前。
2019年,盛达集团完成工商变更,赵海峰任集团法定代表人、董事长、总经理。据盛达资源财报显示,赵海峰,1982年出生,兰州大学区域经济学博士。2007年至2017年曾在兰州市政府部门工作。
2022年,赵庆担任盛达资源董事长,据Wind数据显示,截至2024年6月末,其为盛达资源第6大股东,持股2.79%。据盛达资源财报显示,赵庆,1984年出生,曾就读于英国埃塞克斯大学、英国约克大学,研究生学历。
此外,赵满堂的女儿赵敏目前担任盛达资源董事。据盛达资源财报显示,赵敏,1986年出生,曾就读于美国丹佛大学金融专业,研究生学历。
值得一提的是,2019年,盛达集团入主皇台酒业,赵满堂成为公司实控人,赵海峰担任公司董事长。
皇台酒业是西北四家上市酒业公司之一,拥有“皇台”及“凉州皇台”两大白酒品牌,有“西北茅台”之称。然而,皇台酒业遭遇五度易主、公司控制权频繁更换,上市24年来,业绩多次在白酒上市公司中“垫底”,并曾5次“戴帽”,在退市边缘游走。
赵满堂家族接手后,皇台酒业勉强保住上市地位,但业绩仍然难以提振。2023年,皇台酒业同比由盈转亏,净亏损1500万元;2024年上半年,其仍亏损400万元,同比下滑230.75%。
2024年,“西北茅台”皇台酒业一度决定进军茅台镇卖酱酒。7月25日,皇台酒业公告称,与无忧酒业在茅台镇共同投资设立贵州皇台,进军酱香型白酒领域。但短短一周,皇台酒业又称因尚有需要明确的事项,主动喊停了酱酒项目。
由于皇台酒业投资合作方无忧酒业的股权正处于出质状态。有分析猜测,项目叫停或与此事有关。不过,在白酒分化加剧的当前,之前高度依赖省内市场,且“掉队”已久的皇台酒业,即便最终能够顺利进军茅台镇,也被认为将面临非常大的挑战。
中国食品产业分析师朱丹蓬表示,现在布局酱酒,就算是成功合作也可能为时已晚。而且,皇台此前偏于一域,这对于名优白酒下沉市场,会是一个很大挑战。再加上皇台营收比较小,利润比较低,综合实力不强,使得其“翻身”更加充满挑战。
中国消费品营销专家肖竹青认为,酱酒是“时间和工匠的朋友”,目前进入酱酒赛道,需要具备在全国建立销售服务体系,建立品牌互动推广体系,这样在酱酒行业才会有话语权。所以酱酒行业目前已经有很高的门槛,现在都是重量级的资本大佬在贴身肉搏。目前这种情况市场的容错度也非常低。
“盛达系”还是兰州银行的重要大股东。据Wind数据显示,截至2024年6月末,盛达集团为兰州银行第5大股东,持股4.88%;盛达资源为第9大股东,持股2.72%。据盛达资源财报显示,2024年上半年,投资收益3480.17万元,占利润总额26.27%。主要系公司持有兰州银行按益法确认的投资收益,以及衍生品投资收益所致。
你对甘肃“银王”还有哪些了解?你看好金银涨势吗?

相关文章

最新评论