博达建宇保险代理有限公司被罚2.5万元:因未按规定使用独立的佣金收取账户等违法违规行为
        分类一
        2024年11月02日 00:20        40
        admin		        
    
    
                	    
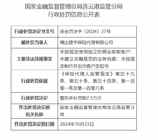
    11月1日金融一线消息,国家金融监督管理总局连云港监管分局行政处罚信息公开表显示,中国建设银行股份有限公司丽水分行因未按规定使用独立的佣金收取账户、未建立完整规范的业务档案、未按规定制作并出示客户告知书,被警告并罚款2.5万元。
凌晖对博达建宇保险代理有限公司未按规定使用独立的佣金收取账户、未建立完整规范的业务档案、未按规定制作并出示客户告知书负有责任,被警告并罚款6000元。


相关文章

最新评论