中国恒大,大消息!
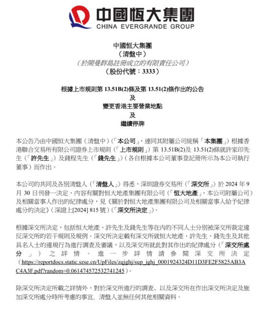
10月22日,中国恒大公告,自2024年9月20日起,将香港主要营业地点变更至香港中环雪厂街2号圣佐治大厦14楼。同时,该公司股份自1月29日起暂停买卖,并将继续停牌直至另行通知。
记者注意到,今年9月27日,中国恒大共同及各别清盘人宣布推出新网站,以便任何知悉该集团事务的公众人士提供相关资讯,协助清盘人调查及变卖该集团资产。
此外,中国恒大还同步更新了包含许家印等在内多名高管近期收到的深交所罚单信息。
01
变更网址后再变营业地址
中国恒大公告,自2024年9月20日起,将香港主要营业地点变更至香港中环雪厂街2号圣佐治大厦14楼。同时,该公司股份自2024年1月29日起暂停买卖,并将继续停牌直至另行通知。股东、投资者及潜在投资者在买卖公司证券时请谨慎行事。

对比此前信息,今年1月29日,香港高等法院颁布命令公司清盘,安迈顾问有限公司的EdwardSimonMiddleton(杜艾迪)及黄咏诗于2024年1月29日获高等法院委任为中国恒大的共同及各别清盘人。其中,安迈顾问有限公司的地址即为香港中环雪厂街2号圣佐治大厦4楼405-7室。
值得一提的是,此前中国恒大集团在香港的注册办事处地址是位于香港湾仔告士打道38号中国恒大中心,香港中国恒大中心原名美国万通大厦,2015年被中国恒大以125亿港元收购,并更名为中国恒大中心。去年6月,香港中国恒大中心已更名为万通保险中心。
此外,在清盘人接管之后,除了中国恒大香港主要营业地点变更,该公司也在9月底推出了公司新网站。
9月27日,中国恒大公告,该公司共同及各别清盘人宣布推出新网站,以便任何知悉该集团事务的公众人士提供相关资讯,协助清盘人调查及变卖该集团资产。
网站显示,清盘人的主要工作包括保存公司资产、向债权人及其他持分者返还价值,以及调查导致公司清盘的原因。在审阅公司历年记录的同时,清盘人鼓励任何了解恒大事务或掌握公司资料的人士与他们联络。清盘人欢迎任何人士提供有用资料,协助他们缩窄调查范围以及加快向债权人及其他持份者返还价值。
02
更新许家印罚单信息
中国恒大公告除了变更新的主要营业地点,还更新了许家印等高管的罚单信息。
9月30日,深圳证券交易所发出《关于对恒大地产集团有限公司及相关当事人给予纪律处分的决定》(简称“《决定》”)。
根据《决定》,“当事人”包括恒大地产集团有限公司,以及许家印(中国恒大集团时任董事长、实际控制人)、夏海钧(中国恒大集团总裁)、潘大荣(中国恒大集团时任财务总监)、潘翰翎(恒大地产集团有限公司时任副总裁兼财务中心总经理)、甄立涛(恒大地产集团有限公司时任总裁)等相关管理层人士。
深交所称,依据《公司债券上市规则》等相关法律法规,深交所对当事人作出处分决定。包括对恒大地产集团有限公司给予三年不接受提交的债券发行上市申请文件或者挂牌转让申请文件的处分;对许家印、夏海钧给予公开认定终身不适合担任债券发行人董事、监事、高级管理人员的处分;对潘大荣、潘翰翎给予公开认定十年不适合担任债券发行人董事、监事、高级管理人员的处分等。同时,深交所还对时任总裁柯鹏、时任总裁助理兼副总裁兼财务中心总经理钱程、时任董事长兼总经理赵长龙等给予公开谴责的处分。
此前9月25日,证监会下发对中国恒大集团董事局副主席、总裁夏海钧的决定,针对恒大地产过往存在的虚假记载违法行为和欺诈发行行为,对夏海钧处以罚没1500万元以及对其采取终身证券市场禁入措施。
相关文章

最新评论