招商银行:徐政军辞任外部监事
分类一
2025年06月25日 20:00 30
admin
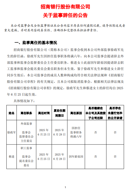
6月25日金融一线消息,招商银行公告,公司监事会收到本公司外部监事徐政军的辞任函。徐政军因担任监事职务将满六年,向本公司监事会提请辞去外部监事和监事会监督委员会主任委员职务。蔡进此前因年龄原因提请辞去职工监事和监事会提名委员会委员职务但未生效。鉴于徐政军和蔡进辞任同步生效后,本公司监事会的成员人数和构成均符合相关法律法规和《招商银行股份有限公司章程》的有关规定,且本公司拟取消监事会,根据相关法律法规及《招商银行股份有限公司章程》的规定,徐政军和蔡进的辞任均自2025年6月25日起生效。


相关文章

最新评论