日照岚山农村商业银行被罚82万元:违反金融统计相关规定等
分类一
2025年06月13日 18:30 25
admin
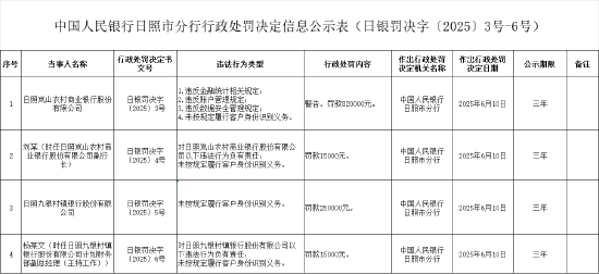
6月13日金融一线消息,据中国人民银行日照市分行行政处罚决定信息公示表显示,日照岚山农村商业银行股份有限公司因违反金融统计相关规定、违反账户管理规定、违反数据安全管理规定、未按规定履行客户身份识别义务,被警告,罚款820000元。
同时,刘某(时任日照岚山农村商业银行股份有限公司副行长)对日照岚山农村商业银行股份有限公司以下违法行为负有责任:未按规定履行客户身份识别义务,被罚款15000元。

相关文章

最新评论