8月29日金融一线消息,北京金融监管局发布关于谢志斌中信百信银行股份有限公司董事、董事长任职资格...
21
2025-08-29
本报讯(记者张文湘见习记者占健宇 8月28日,上海璞泰来新能源科技股份有限公司(以下简称“璞泰来” ...
25
2025-08-29
8月29日金融一线消息,中国人民银行淮安市分行行政处罚信息公开表显示,王某国因违反人民币图样使用...
22
2025-08-29
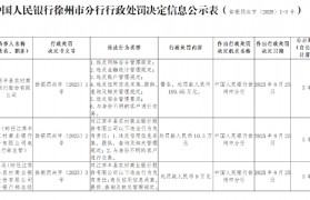
8月29日金融一线消息,中国人民银行徐州市分行行政处罚信息公开表显示,江苏丰县农村商业银行股份有...
25
2025-08-29
大和发布研报称,安踏体育(02020)上半年收入及净利润分别较市场预期高1.5%与3.2%,D...
29
2025-08-29
天眼查APP显示,近日,林洪能新增一则开庭公告,案由为“产品责任纠纷”,原告为林洪能,被告为台州骏铃...
23
2025-08-29
8月29日,上汽名爵MG品牌旗下全新纯电车型——MG4正式上市。新车以“纯电智趣大两厢”为定位,直指...
25
2025-08-29
韩国检方周五要求法院对Kakao创始人金范洙判处15年有期徒刑, 因其涉嫌在Kakao收购韩国流...
24
2025-08-29
德国汽车工业协会(VDA)周五表示,美国政府必须迅速履行与欧盟达成的协议,即从8月1日起将欧盟汽...
28
2025-08-29
麦格理发布研报称,巨子生物(02367)上半年业绩稳固,收入同比增22.5%,纯利升20.2%...
27
2025-08-29
华尔街最大多头之一、前摩根大通首席股票策略师Tom Lee预测,在千禧一代人口趋势和包括人工智能...
25
2025-08-29
百济神州(06160)盘中涨超5%,午后股价上涨4.40%,现报185港元,成交额9.03亿港...
26
2025-08-29
最新评论